Théorie de Galois#

La vie est trop courte pour s’occuper de questions qui n’ont pas de solution élégante.

Évariste Galois

Introduction#

La théorie de Galois, née des travaux fulgurants d’Évariste Galois vers 1830 (il avait à peine vingt ans), répond à une question millénaire : peut-on résoudre les équations polynomiales de degré arbitraire par des formules faisant intervenir des radicaux ? La réponse, négative en général à partir du degré cinq, repose sur une correspondance profonde entre la structure des extensions de corps et celle des groupes de symétrie des racines. Cette correspondance — le théorème fondamental de la théorie de Galois — constitue l’un des sommets de l’algèbre abstraite et démontre en particulier l’impossibilité de trissecter l’angle ou de dupliquer le cube à la règle et au compas.

Hide code cell source

import numpy as np
import matplotlib.pyplot as plt
import matplotlib.patches as mpatches
import seaborn as sns

sns.set_theme(style="whitegrid", palette="muted", font_scale=1.1)

fig, axes = plt.subplots(2, 1, figsize=(10, 12))

# ── Treillis des corps intermédiaires de Q(√2, √3)/Q ──────────────────────────
ax = axes[0]
ax.set_xlim(0, 6); ax.set_ylim(0, 5); ax.axis('off')
ax.set_title(r'Corps intermédiaires de $\mathbb{Q}(\sqrt{2},\sqrt{3})/\mathbb{Q}$',
             fontsize=12, fontweight='bold')

corps = {
    'L':   (3,   4.2, r'$\mathbb{Q}(\sqrt{2},\sqrt{3})$', 'tomato'),
    'Q2':  (1.2, 2.5, r'$\mathbb{Q}(\sqrt{2})$',          'steelblue'),
    'Q3':  (3,   2.5, r'$\mathbb{Q}(\sqrt{3})$',          'steelblue'),
    'Q6':  (4.8, 2.5, r'$\mathbb{Q}(\sqrt{6})$',          'steelblue'),
    'Q':   (3,   0.8, r'$\mathbb{Q}$',                    'seagreen'),
}
aretes_corps = [('L','Q2'),('L','Q3'),('L','Q6'),('Q2','Q'),('Q3','Q'),('Q6','Q')]
for (a, b) in aretes_corps:
    x1, y1 = corps[a][0], corps[a][1]
    x2, y2 = corps[b][0], corps[b][1]
    ax.plot([x1, x2], [y1, y2], 'gray', lw=1.5, alpha=0.6, zorder=1)
for key, (x, y, label, color) in corps.items():
    ax.text(x, y, label, ha='center', va='center', fontsize=10,
            bbox=dict(boxstyle='round,pad=0.4', fc=color, alpha=0.75, ec='gray'), zorder=2)
ax.text(3, 0.15, r'Degré total $[L:\mathbb{Q}]=4$', ha='center', fontsize=9,
        color='dimgray', style='italic')

# ── Treillis des sous-groupes de G ≅ Z/2 × Z/2 ───────────────────────────────
ax = axes[1]
ax.set_xlim(0, 6); ax.set_ylim(0, 5); ax.axis('off')
ax.set_title(r'Sous-groupes de $G = \mathrm{Gal}(L/\mathbb{Q}) \cong (\mathbb{Z}/2)^2$',
             fontsize=12, fontweight='bold')

groupes = {
    'G':   (3,   4.2, r'$G$',                         'tomato'),
    'Hs':  (1.2, 2.5, r'$H_1=\langle\sigma\rangle$',  'steelblue'),
    'Ht':  (3,   2.5, r'$H_2=\langle\tau\rangle$',    'steelblue'),
    'Hst': (4.8, 2.5, r'$H_3=\langle\sigma\tau\rangle$', 'steelblue'),
    'e':   (3,   0.8, r'$\{e\}$',                     'seagreen'),
}
aretes_gr = [('G','Hs'),('G','Ht'),('G','Hst'),('Hs','e'),('Ht','e'),('Hst','e')]
for (a, b) in aretes_gr:
    x1, y1 = groupes[a][0], groupes[a][1]
    x2, y2 = groupes[b][0], groupes[b][1]
    ax.plot([x1, x2], [y1, y2], 'gray', lw=1.5, alpha=0.6, zorder=1)
for key, (x, y, label, color) in groupes.items():
    ax.text(x, y, label, ha='center', va='center', fontsize=10,
            bbox=dict(boxstyle='round,pad=0.4', fc=color, alpha=0.75, ec='gray'), zorder=2)
ax.text(3, 0.15, r'Correspondance anti-ordonnée', ha='center', fontsize=9,
        color='dimgray', style='italic')

fig.text(0.5, 0.5, r'$\longleftrightarrow$', ha='center', va='center',
         fontsize=24, color='purple')

plt.show()
_images/f93749d1418bbe3d27a14cded2da200ee0cd0539a6af521f8d1d41296657fc30.png

Extensions normales#

Une extension \(L/K\) est dite normale si elle contient tous les conjugués de ses éléments, c’est-à-dire si tout polynôme minimal d’un élément de \(L\) se scinde entièrement dans \(L\).

Définition 9 (Extension normale)

Une extension algébrique \(L/K\) est normale si les conditions équivalentes suivantes sont satisfaites :

  1. \(L\) est le corps de décomposition d’une famille \((f_i)_{i \in I}\) de polynômes de \(K[X]\) ;

  2. Pour tout \(\alpha \in L\), le polynôme minimal de \(\alpha\) sur \(K\) est scindé dans \(L[X]\) (toutes ses racines appartiennent à \(L\)) ;

  3. Pour tout plongement \(K\)-algébrique \(\sigma : L \hookrightarrow \overline{K}\), on a \(\sigma(L) = L\).

Exemple 8

  • L’extension \(\mathbb{Q}(\sqrt{2})/\mathbb{Q}\) est normale : le polynôme minimal de \(\sqrt{2}\) est \(X^2-2\), dont les deux racines \(\pm\sqrt{2}\) appartiennent toutes deux à \(\mathbb{Q}(\sqrt{2})\).

  • L’extension \(\mathbb{Q}(\sqrt[3]{2})/\mathbb{Q}\) est non normale : \(\sqrt[3]{2}\) est racine de \(X^3-2\), mais les racines complexes \(j\sqrt[3]{2}\) et \(j^2\sqrt[3]{2}\) (où \(j = e^{2i\pi/3}\)) n’appartiennent pas à \(\mathbb{Q}(\sqrt[3]{2}) \subset \mathbb{R}\).

  • Le corps de décomposition de \(X^3-2\) sur \(\mathbb{Q}\) est \(\mathbb{Q}(\sqrt[3]{2},j)\), qui est normal sur \(\mathbb{Q}\) et de degré \(6\).

Proposition 3

Toute extension finie normale est corps de décomposition d’un seul polynôme (pas d’une famille infinie). En particulier, toute extension de degré \(2\) est normale.

Proof. Soit \(L/K\) finie et normale, avec \(L = K(\alpha_1, \ldots, \alpha_n)\). Poser \(f = \prod_{i=1}^n \mathrm{min}(\alpha_i, K)\). Par normalité, chaque polynôme minimal est scindé dans \(L\), donc \(f\) est scindé dans \(L\) et \(L\) est engendré sur \(K\) par ses racines : c’est le corps de décomposition de \(f\).

Pour le degré \(2\) : si \([L:K]=2\) et \(\alpha \in L \setminus K\), alors \(\mathrm{min}(\alpha,K)\) est de degré \(2\) et possède une racine dans \(L\), donc il est scindé dans \(L\).

Extensions séparables#

Définition 10 (Polynôme séparable, extension séparable)

Un polynôme irréductible \(f \in K[X]\) est séparable s’il n’a pas de racine multiple dans une clôture algébrique \(\overline{K}\), autrement dit si \(\gcd(f, f') = 1\) dans \(K[X]\).

Un élément algébrique \(\alpha\) sur \(K\) est séparable si son polynôme minimal est séparable. Une extension algébrique \(L/K\) est séparable si tout élément de \(L\) est séparable sur \(K\).

Théorème 9 (Caractéristique \(0\) implique séparable)

Toute extension algébrique d’un corps de caractéristique \(0\) est séparable. En particulier, toute extension algébrique de \(\mathbb{Q}\), \(\mathbb{R}\) ou \(\mathbb{C}\) est séparable.

Proof. Soit \(f \in K[X]\) irréductible de degré \(n \geq 1\), avec \(\mathrm{car}(K)=0\). La dérivée formelle \(f'\) est de degré \(n-1\) et son coefficient dominant est \(n \cdot a_n \neq 0\) (car \(n \neq 0\) dans \(K\)). Comme \(f\) est irréductible et \(\deg f' < \deg f\), le seul diviseur commun est \(1\) : \(\gcd(f, f')=1\), donc \(f\) est séparable.

Définition 11 (Corps parfait)

Un corps \(K\) est parfait si toute extension algébrique de \(K\) est séparable. Sont parfaits :

  • Tous les corps de caractéristique \(0\) (par le théorème précédent) ;

  • Les corps finis \(\mathbb{F}_q\) ;

  • Les corps algébriquement clos.

Remarque 4

En caractéristique \(p > 0\), un polynôme irréductible \(f\) peut être inséparable : cela arrive exactement quand \(f' = 0\), soit quand \(f(X) = g(X^p)\) pour un certain \(g\). L’exemple canonique est \(f(X) = X^p - t \in \mathbb{F}_p(t)[X]\), irréductible mais avec \(t^{1/p}\) comme racine d’ordre de multiplicité \(p\) dans \(\overline{\mathbb{F}_p(t)}\).

Extensions galoisiennes#

Définition 12 (Extension galoisienne, groupe de Galois)

Une extension finie \(L/K\) est galoisienne si elle est à la fois normale et séparable.

Le groupe de Galois de \(L/K\) est

\[\mathrm{Gal}(L/K) = \mathrm{Aut}_K(L) = \bigl\{\sigma : L \xrightarrow{\sim} L \;\big|\; \sigma|_K = \mathrm{id}_K\bigr\}\]

muni de la composition. C’est un groupe fini.

Théorème 10 (Ordre du groupe de Galois)

Si \(L/K\) est une extension galoisienne finie, alors

\[|\mathrm{Gal}(L/K)| = [L:K].\]

De plus, le corps des invariants \(L^{\mathrm{Gal}(L/K)} = \{\alpha \in L \mid \sigma(\alpha)=\alpha \text{ pour tout } \sigma\}\) est exactement \(K\).

Proof. Par le théorème de l’élément primitif (valable pour les extensions séparables finies), \(L = K(\theta)\) pour un certain \(\theta\). Le polynôme minimal \(f = \mathrm{min}(\theta, K)\) est de degré \([L:K]\) et est séparable, donc a \([L:K]\) racines distinctes dans \(L\) (par normalité). Chaque \(K\)-automorphisme \(\sigma\) est entièrement déterminé par \(\sigma(\theta)\), qui doit être une racine de \(f\). Réciproquement, chaque racine de \(f\) dans \(L\) définit un \(K\)-automorphisme. D’où \(|\mathrm{Gal}(L/K)| = [L:K]\).

Exemple 9

L’extension \(\mathbb{Q}(\sqrt{2},\sqrt{3})/\mathbb{Q}\) est galoisienne (corps de décomposition de \((X^2-2)(X^2-3)\), séparable en caractéristique \(0\)). Son degré est \(4\) et son groupe de Galois est

\[G = \{e,\sigma,\tau,\sigma\tau\} \cong \mathbb{Z}/2\mathbb{Z} \times \mathbb{Z}/2\mathbb{Z}\]

\(\sigma(\sqrt{2}) = -\sqrt{2}\), \(\sigma(\sqrt{3}) = \sqrt{3}\), \(\tau(\sqrt{2}) = \sqrt{2}\), \(\tau(\sqrt{3}) = -\sqrt{3}\).

Correspondance de Galois#

Le théorème fondamental de la théorie de Galois établit une bijection entre les sous-groupes du groupe de Galois et les corps intermédiaires. Cette bijection renverse l’ordre d’inclusion : à un grand sous-groupe correspond un petit corps intermédiaire, et vice versa.

Théorème 11 (Correspondance fondamentale de Galois)

Soit \(L/K\) une extension galoisienne finie de groupe \(G = \mathrm{Gal}(L/K)\). Il existe une bijection anti-ordonnée

\[\begin{split}\begin{array}{ccc} \{\text{sous-groupes } H \leq G\} & \longleftrightarrow & \{\text{corps intermédiaires } K \subseteq E \subseteq L\}\\[4pt] H & \longmapsto & L^H = \{\alpha \in L \mid \forall\sigma\in H,\;\sigma(\alpha)=\alpha\}\\[2pt] \mathrm{Gal}(L/E) & \longmapsfrom & E \end{array}\end{split}\]

Cette correspondance vérifie :

  1. \([L:L^H] = |H|\) et \([L^H:K] = [G:H]\) ;

  2. \(H_1 \subseteq H_2 \iff L^{H_1} \supseteq L^{H_2}\) ;

  3. \(E/K\) est galoisienne \(\iff\) \(H = \mathrm{Gal}(L/E)\) est un sous-groupe distingué de \(G\) (noté \(H \trianglelefteq G\)) ;

  4. Dans ce cas, \(\mathrm{Gal}(E/K) \cong G/H\).

Proof. On montre que les deux applications sont inverses l’une de l’autre. Si \(H \leq G\), le corps \(L^H\) est un corps intermédiaire et \(L/L^H\) est galoisienne de groupe \(H\) (théorème d’Artin : si \(H\) est un groupe fini d’automorphismes d’un corps \(L\), alors \([L:L^H]=|H|\)). Donc \(\mathrm{Gal}(L/L^H)=H\). Réciproquement, pour \(K \subseteq E \subseteq L\), on a \(L^{\mathrm{Gal}(L/E)}=E\) par le théorème d’Artin.

Pour le point 3 : \(\sigma \in G\) envoie \(L^H\) sur \(L^{\sigma H\sigma^{-1}}\). Donc \(E = L^H\) est stable sous l’action de tout \(\sigma \in G\) si et seulement si \(\sigma H\sigma^{-1}=H\) pour tout \(\sigma\), c’est-à-dire \(H \trianglelefteq G\).

Corollaire 3

Le nombre de corps intermédiaires d’une extension galoisienne finie est égal au nombre de sous-groupes de son groupe de Galois. Ce nombre est fini.

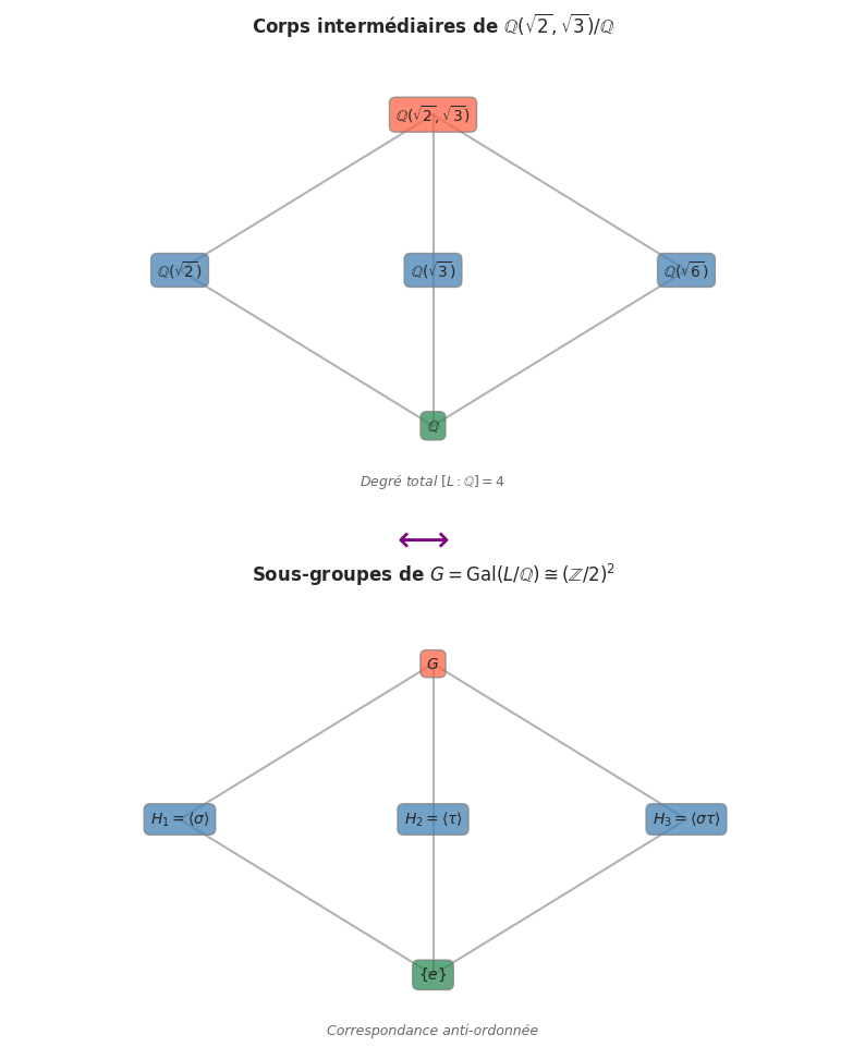
Exemple 10

Pour \(L = \mathbb{Q}(\sqrt{2},\sqrt{3})\) et \(G \cong \mathbb{Z}/2\mathbb{Z} \times \mathbb{Z}/2\mathbb{Z}\), la correspondance est :

Sous-groupe \(H\)

Corps fixe \(L^H\)

\([L^H:\mathbb{Q}]\)

\(\{e\}\)

\(\mathbb{Q}(\sqrt{2},\sqrt{3})\)

\(4\)

\(H_1 = \langle\sigma\rangle\)

\(\mathbb{Q}(\sqrt{3})\)

\(2\)

\(H_2 = \langle\tau\rangle\)

\(\mathbb{Q}(\sqrt{2})\)

\(2\)

\(H_3 = \langle\sigma\tau\rangle\)

\(\mathbb{Q}(\sqrt{6})\)

\(2\)

\(G\)

\(\mathbb{Q}\)

\(1\)

Tous les sous-groupes sont distingués dans \(G\) (car \(G\) est abélien), donc toutes les extensions intermédiaires sont galoisiennes sur \(\mathbb{Q}\).

Hide code cell source

import numpy as np
import matplotlib.pyplot as plt
import matplotlib.patches as mpatches
import seaborn as sns

sns.set_theme(style="whitegrid", palette="muted", font_scale=1.1)

fig, axes = plt.subplots(2, 1, figsize=(10, 12))

# ── Automorphismes galoisiens comme permutations des racines de (X²-2)(X²-3) ──
ax = axes[0]
ax.set_xlim(-3, 3); ax.set_ylim(-2.5, 2.5); ax.set_aspect('equal')
ax.set_title(r'Automorphismes galoisiens sur les racines de $(X^2-2)(X^2-3)$',
             fontsize=11, fontweight='bold')

racines = {
    r'$\sqrt{2}$':  ( np.sqrt(2),  0.3),
    r'$-\sqrt{2}$': (-np.sqrt(2),  0.3),
    r'$\sqrt{3}$':  ( np.sqrt(3), -0.3),
    r'$-\sqrt{3}$': (-np.sqrt(3), -0.3),
}
couleurs = ['tomato','tomato','steelblue','steelblue']
for (label, (x, y)), col in zip(racines.items(), couleurs):
    ax.scatter([x], [y], s=200, color=col, zorder=5, edgecolors='black', lw=1)
    ax.annotate(label, xy=(x, y), xytext=(x, y + 0.25), ha='center', fontsize=11, fontweight='bold')

# σ : échange √2 ↔ -√2
ax.annotate('', xy=(-np.sqrt(2), 0.4), xytext=(np.sqrt(2), 0.4),
            arrowprops=dict(arrowstyle='<->', color='tomato', lw=2.2,
                            connectionstyle='arc3,rad=-0.4'))
ax.text(0, 1.1, r'$\sigma : \sqrt{2} \mapsto -\sqrt{2}$', ha='center',
        color='tomato', fontsize=10, fontweight='bold')

# τ : échange √3 ↔ -√3
ax.annotate('', xy=(-np.sqrt(3), -0.45), xytext=(np.sqrt(3), -0.45),
            arrowprops=dict(arrowstyle='<->', color='steelblue', lw=2.2,
                            connectionstyle='arc3,rad=0.4'))
ax.text(0, -1.15, r'$\tau : \sqrt{3} \mapsto -\sqrt{3}$', ha='center',
        color='steelblue', fontsize=10, fontweight='bold')

ax.axhline(0, color='gray', lw=0.6, alpha=0.5)
ax.set_xlabel('Valeur réelle')
handles = [mpatches.Patch(color='tomato', label=r'Racines de $X^2-2$'),
           mpatches.Patch(color='steelblue', label=r'Racines de $X^2-3$')]
ax.legend(handles=handles, fontsize=9, loc='lower left')

# ── Résolubilité des groupes symétriques S₁ … S₅ (Abel-Ruffini) ──────────────
ax = axes[1]
ax.set_xlim(0, 6); ax.set_ylim(0, 5.2); ax.axis('off')
ax.set_title(r"Résolubilité de $S_n$ et théorème d'Abel-Ruffini",
             fontsize=11, fontweight='bold')

data = [
    (1, r'$S_1 = \{e\}$',      True,  r'trivial'),
    (2, r'$S_2 \cong \mathbb{Z}/2$', True, r'abélien'),
    (3, r'$S_3$, $|S_3|=6$',   True,  r'$S_3 \supset A_3 \supset \{e\}$, quotients cycliques'),
    (4, r'$S_4$, $|S_4|=24$',  True,  r'$S_4 \supset A_4 \supset V_4 \supset \mathbb{Z}/2 \supset \{e\}$'),
    (5, r'$S_5$, $|S_5|=120$', False, r'$A_5$ est simple non abélien : non résoluble'),
]

ys = np.linspace(4.6, 0.7, 5)
for (n, label, res, raison), y in zip(data, ys):
    color = 'seagreen' if res else 'tomato'
    symbole = r'$\checkmark$ résoluble' if res else r'$\times$ non résoluble'
    ax.text(0.1, y, label, va='center', fontsize=9.5,
            bbox=dict(boxstyle='round,pad=0.3', fc=color, alpha=0.55, ec='gray'))
    ax.text(3.0, y + 0.15, symbole, va='center', fontsize=9.5, color=color, fontweight='bold')
    ax.text(3.0, y - 0.18, raison, va='center', fontsize=8, color='dimgray', style='italic')

ax.axhline(ys[3] - 0.5, xmin=0.02, xmax=0.97, color='gray', lw=1.5, ls='--', alpha=0.6)
ax.text(3, ys[3] - 0.38, r'Non résoluble pour $n \geq 5$',
        ha='center', fontsize=8.5, color='gray', style='italic')

plt.show()
_images/0787fbef57666df8998949456232a79fb44b8d1e2799e1ea80436fd7696dc0da.png

Théorème d’Abel-Ruffini#

L’une des applications les plus célèbres de la théorie de Galois est la preuve de l’impossibilité de résoudre par radicaux les équations polynomiales de degré \(\geq 5\).

Définition 13 (Extension résoluble par radicaux)

Une extension \(L/K\) est résoluble par radicaux s’il existe une tour d’extensions

\[K = K_0 \subseteq K_1 \subseteq \cdots \subseteq K_r\]

telle que \(L \subseteq K_r\) et, pour chaque \(i\), \(K_{i+1} = K_i(\alpha_i)\)\(\alpha_i^{n_i} \in K_i\) pour un entier \(n_i \geq 1\) (adjonction d’un radical).

Un polynôme \(f \in K[X]\) est résoluble par radicaux si son corps de décomposition sur \(K\) est résoluble par radicaux.

Définition 14 (Groupe résoluble)

Un groupe fini \(G\) est résoluble s’il admet une suite de sous-groupes distingués

\[G = G_0 \trianglerighteq G_1 \trianglerighteq \cdots \trianglerighteq G_r = \{e\}\]

telle que chaque quotient \(G_i/G_{i+1}\) est abélien.

Les groupes symétriques \(S_n\) sont résolubles pour \(n \leq 4\), mais non résolubles pour \(n \geq 5\), car leur sous-groupe alterné \(A_n\) est simple non abélien pour \(n \geq 5\).

Théorème 12 (Critère de Galois pour la résolubilité)

Soit \(K\) un corps de caractéristique \(0\) et \(f \in K[X]\) de corps de décomposition \(L\). Alors \(f\) est résoluble par radicaux si et seulement si \(\mathrm{Gal}(L/K)\) est un groupe résoluble.

Proof. L’idée centrale est que l’adjonction d’un radical \(\sqrt[n]{a}\) correspond à une extension cyclique (de groupe de Galois cyclique, donc abélien) après adjonction éventuelle des racines \(n\)-ièmes de l’unité. Une tour d’extensions par radicaux produit donc un groupe de Galois résoluble (succession de quotients abéliens). La réciproque se construit en remontant la suite de composition de \(G\) par des extensions cycliques successives.

Théorème 13 (Abel-Ruffini)

Il n’existe pas de formule algébrique universelle (faisant intervenir les quatre opérations arithmétiques et l’extraction de radicaux) pour résoudre les équations polynomiales de degré \(\geq 5\).

Plus précisément, le polynôme générique de degré \(n \geq 5\) sur \(\mathbb{Q}(s_1,\ldots,s_n)\) a son groupe de Galois isomorphe à \(S_n\). Comme \(S_5\) n’est pas résoluble, ce polynôme n’est pas résoluble par radicaux.

Remarque 5

Le théorème d’Abel-Ruffini n’interdit pas de résoudre certains polynômes de degré \(5\) par radicaux. Par exemple, \(X^5 - 1 = (X-1)(X^4+X^3+X^2+X+1)\) est résoluble car \((\mathbb{Z}/5\mathbb{Z})^* \cong \mathbb{Z}/4\mathbb{Z}\) est abélien. La formule de Cardan résout le degré \(3\) et celle de Ferrari le degré \(4\) parce que \(S_3\) et \(S_4\) sont résolubles.

Problèmes grecs de construction#

La théorie de Galois clarifie définitivement les trois grands problèmes de l’Antiquité : certaines constructions géométriques à la règle et au compas sont impossibles.

Théorème 14 (Critère de constructibilité)

Un réel \(\alpha\) est constructible à la règle et au compas à partir de \(\mathbb{Q}\) si et seulement si \([\mathbb{Q}(\alpha):\mathbb{Q}]\) est une puissance de \(2\).

De façon équivalente, \(\alpha\) est constructible si et seulement s’il existe une tour \(\mathbb{Q} = K_0 \subset K_1 \subset \cdots \subset K_r\) avec \(\alpha \in K_r\) et \([K_{i+1}:K_i] = 2\) pour tout \(i\).

Proof. Chaque opération à la règle et au compas (intersection de droites, de cercles, ou d’une droite et d’un cercle) adjoint un élément satisfaisant une équation de degré au plus \(2\) sur le corps courant. Ainsi \([\mathbb{Q}(\alpha):\mathbb{Q}]\) divise \(2^r\) pour un certain \(r\), donc est une puissance de \(2\). La réciproque se démontre en construisant géométriquement chaque extension de degré \(2\).

Exemple 11

Duplication du cube. Construire un cube de volume double revient à construire \(\sqrt[3]{2}\), racine du polynôme irréductible \(X^3-2\) sur \(\mathbb{Q}\). Or \([\mathbb{Q}(\sqrt[3]{2}):\mathbb{Q}] = 3\), qui n’est pas une puissance de \(2\). Donc la duplication du cube est impossible à la règle et au compas.

Trisection de l’angle. Triséquer l’angle \(60°\) revient à construire \(\cos(20°)\), racine du polynôme \(8X^3 - 6X - 1\), irréductible sur \(\mathbb{Q}\). On a \([\mathbb{Q}(\cos 20°):\mathbb{Q}] = 3\), donc la trisection de l’angle \(60°\) est impossible.

Quadrature du cercle. Construire un carré de même aire qu’un disque de rayon \(1\) nécessite de construire \(\sqrt{\pi}\). Or Lindemann a montré en 1882 que \(\pi\) est transcendant : il n’est même pas algébrique, donc \(\sqrt{\pi}\) n’est pas constructible.

Proposition 4 (Polygones réguliers constructibles)

Un polygone régulier à \(n\) côtés est constructible à la règle et au compas si et seulement si \(\varphi(n)\) est une puissance de \(2\), où \(\varphi\) désigne l’indicatrice d’Euler.

Cela se produit exactement quand \(n = 2^k \cdot p_1 \cdots p_r\) où les \(p_i\) sont des nombres premiers de Fermat distincts (de la forme \(2^{2^m}+1\) : les seuls connus sont \(3, 5, 17, 257, 65537\)).

Proof. Construire le \(n\)-gone régulier équivaut à construire \(\zeta_n = e^{2i\pi/n}\), dont le degré sur \(\mathbb{Q}\) est \([\mathbb{Q}(\zeta_n):\mathbb{Q}] = \varphi(n)\). Par le critère de constructibilité, il faut et suffit que \(\varphi(n)\) soit une puissance de \(2\). Le calcul de \(\varphi(n)\) en fonction de la décomposition en facteurs premiers de \(n\) donne la condition sur les nombres premiers de Fermat.

Remarque 6

Gauss a découvert à dix-neuf ans, en 1796, que le polygone régulier à \(17\) côtés est constructible (car \(\varphi(17) = 16 = 2^4\)). Ce résultat, ignoré depuis l’Antiquité, le convainquit de se consacrer aux mathématiques. Le polygone à \(7\) côtés n’est pas constructible car \(\varphi(7) = 6\) n’est pas une puissance de \(2\).

Résumé#

Concept

Définition / propriété clé

Extension normale

Corps de décomposition d’une famille de polynômes ; polynôme minimal de tout élément scindé dans \(L\)

Extension séparable

Polynôme minimal de tout élément sans racine multiple ; automatique en caractéristique \(0\)

Corps parfait

Toute extension algébrique est séparable ; car. \(0\), corps finis, corps algébriquement clos

Extension galoisienne

Normale + séparable ; \(\lvert\mathrm{Gal}(L/K)\rvert = [L:K]\)

Groupe de Galois

\(\mathrm{Gal}(L/K) = \mathrm{Aut}_K(L)\) ; mesure la symétrie de l’extension

Corps des invariants

\(L^H = \{\alpha \in L \mid \sigma(\alpha)=\alpha,\;\forall\sigma\in H\}\) ; corps intermédiaire

Correspondance de Galois

Bijection anti-ordonnée entre sous-groupes de \(G\) et corps intermédiaires

Normalité de \(E/K\)

\(\iff\) \(\mathrm{Gal}(L/E) \trianglelefteq G\) ; alors \(\mathrm{Gal}(E/K) \cong G/H\)

Exemple \(\mathbb{Q}(\sqrt{2},\sqrt{3})/\mathbb{Q}\)

\(G \cong (\mathbb{Z}/2)^2\), trois sous-groupes d’ordre \(2\), trois corps intermédiaires

Groupe résoluble

Suite de quotients abéliens : \(G \trianglerighteq G_1 \trianglerighteq \cdots \trianglerighteq \{e\}\)

Critère de Galois

\(f\) résoluble par radicaux \(\iff\) \(\mathrm{Gal}(L/K)\) résoluble

Abel-Ruffini

\(S_5\) non résoluble \(\Rightarrow\) pas de formule générale de degré \(\geq 5\)

Constructibilité

\(\alpha\) constructible \(\iff\) \([\mathbb{Q}(\alpha):\mathbb{Q}]\) est une puissance de \(2\)

Duplication du cube

Impossible : \([\mathbb{Q}(\sqrt[3]{2}):\mathbb{Q}] = 3\)

Quadrature du cercle

Impossible : \(\pi\) transcendant (Lindemann, 1882)

Polygone régulier à \(n\) côtés

Constructible \(\iff\) \(\varphi(n)\) est une puissance de \(2\)