Faisceaux#

Un faisceau est une façon de suivre des données locales qui se recollent de manière cohérente en données globales.

Alexandre Grothendieck

Introduction#

La notion de faisceau est née du besoin de relier les informations locales et globales sur un espace topologique. Considérons par exemple les fonctions holomorphes sur des ouverts d’une surface de Riemann : sur chaque ouvert \(U\), on dispose d’un anneau \(\mathcal{O}(U)\), et quand \(V \subset U\), toute fonction holomorphe sur \(U\) se restreint à une fonction holomorphe sur \(V\). Cette structure de préfaisceau prend le nom de faisceau lorsque les données locales compatibles se recollent en une donnée globale unique. Grothendieck a systématisé cette idée dans les années 1950, en faisant des faisceaux l’outil central de la géométrie algébrique moderne : le faisceau structural \(\mathcal{O}_V\) d’une variété encode toute la géométrie régulière de \(V\), et la notion de schéma en est la généralisation ultime.

Hide code cell source

import numpy as np
import matplotlib.pyplot as plt
import matplotlib.patches as mpatches
import seaborn as sns

sns.set_theme(style="whitegrid", palette="muted", font_scale=1.1)

fig, axes = plt.subplots(2, 1, figsize=(10, 12))

# --- Visualisation 1 : diagramme préfaisceau / faisceau ---
ax = axes[0]
ax.set_xlim(0, 10)
ax.set_ylim(0, 8)
ax.axis('off')
ax.set_title("Préfaisceau : ouverts emboîtés et restrictions", fontsize=11)

# Dessin de X (grand rectangle)
X_rect = mpatches.FancyBboxPatch((0.3, 0.3), 9.4, 7.4,
    boxstyle="round,pad=0.1", fc='#e8f4f8', ec='steelblue', lw=2)
ax.add_patch(X_rect)
ax.text(0.7, 7.4, '$X$', fontsize=13, color='steelblue', fontweight='bold')

# U (rectangle intermédiaire)
U_rect = mpatches.FancyBboxPatch((1.0, 1.0), 7.5, 5.5,
    boxstyle="round,pad=0.1", fc='#c8e6c9', ec='green', lw=2)
ax.add_patch(U_rect)
ax.text(1.3, 6.1, '$U$', fontsize=12, color='green', fontweight='bold')

# V (rectangle intérieur)
V_rect = mpatches.FancyBboxPatch((2.0, 1.8), 5.0, 3.8,
    boxstyle="round,pad=0.1", fc='#fff9c4', ec='darkorange', lw=2)
ax.add_patch(V_rect)
ax.text(2.3, 5.2, r'$V \subset U$', fontsize=11, color='darkorange', fontweight='bold')

# Sections
ax.text(3.5, 4.5, r'$s \in \mathcal{F}(U)$', fontsize=10, ha='center',
        bbox=dict(boxstyle='round', fc='#c8e6c9', ec='green', alpha=0.8))
ax.text(3.5, 3.2, r'$s|_V \in \mathcal{F}(V)$', fontsize=10, ha='center',
        bbox=dict(boxstyle='round', fc='#fff9c4', ec='darkorange', alpha=0.8))

# Flèche restriction
ax.annotate('', xy=(3.5, 3.6), xytext=(3.5, 4.2),
    arrowprops=dict(arrowstyle='->', color='tomato', lw=2))
ax.text(4.1, 3.9, r'$\rho_{UV}$', fontsize=10, color='tomato')

# Condition de recollement
ax.text(7.5, 5.5, 'Recollement :', fontsize=9, fontweight='bold', color='purple')
ax.text(7.5, 5.0, r'$U = U_1 \cup U_2$', fontsize=9, color='purple')
ax.text(7.5, 4.5, r'$s_1|_{U_{12}} = s_2|_{U_{12}}$', fontsize=9, color='purple')
ax.text(7.5, 4.0, r'$\Rightarrow \exists!\, s \in \mathcal{F}(U)$', fontsize=9, color='purple')
ax.text(7.5, 3.5, r'$s|_{U_i} = s_i$', fontsize=9, color='purple')

# --- Visualisation 2 : tableau comparatif préfaisceau vs faisceau ---
ax2 = axes[1]
ax2.set_xlim(0, 10)
ax2.set_ylim(0, 8)
ax2.axis('off')
ax2.set_title("Préfaisceau vs Faisceau : les deux axiomes", fontsize=11)

# En-tête
ax2.text(2.5, 7.4, 'Préfaisceau', fontsize=11, ha='center', fontweight='bold',
         bbox=dict(boxstyle='round', fc='#bbdefb', ec='steelblue'))
ax2.text(7.5, 7.4, 'Faisceau', fontsize=11, ha='center', fontweight='bold',
         bbox=dict(boxstyle='round', fc='#c8e6c9', ec='green'))

lignes = [
    (6.5, 'Foncteur contravariant\n'
          r'$\mathcal{F}: \mathrm{Ouv}(X)^{op} \to \mathbf{Ab}$',
     '#bbdefb', '#c8e6c9', '✓', '✓'),
    (4.8, 'Morphismes de restriction\n'
          r'$\rho_{VU}: \mathcal{F}(U) \to \mathcal{F}(V),\; V \subset U$',
     '#bbdefb', '#c8e6c9', '✓', '✓'),
    (3.1, r'(S) Séparation : $s|_{U_i} = t|_{U_i}$' + '\npour tout $i$ $\\Rightarrow$ $s = t$',
     '#ffcdd2', '#c8e6c9', '✗', '✓'),
    (1.4, r'(R) Recollement : $s_i$ compatibles' + '\n$\\Rightarrow \\exists s, s|_{U_i} = s_i$',
     '#ffcdd2', '#c8e6c9', '✗', '✓'),
]

for (y, texte, c1, c2, m1, m2) in lignes:
    ax2.text(2.5, y, texte, fontsize=8, ha='center', va='center',
             bbox=dict(boxstyle='round', fc=c1, ec='gray', alpha=0.85))
    ax2.text(7.5, y, texte, fontsize=8, ha='center', va='center',
             bbox=dict(boxstyle='round', fc=c2, ec='gray', alpha=0.85))
    ax2.text(5.0, y, m1 + ' / ' + m2, fontsize=13, ha='center', va='center',
             color='green' if m1 == '✓' else 'tomato')

plt.show()
_images/0a65cbd0fb44e58029133461f5fad65ee90cfd2d74c348852220938774eb63df.png

Préfaisceaux#

Définition 116 (Préfaisceau)

Soit \(X\) un espace topologique. Un préfaisceau \(\mathcal{F}\) de groupes abéliens sur \(X\) est la donnée :

  • pour chaque ouvert \(U \subset X\), d’un groupe abélien \(\mathcal{F}(U)\) (les sections de \(\mathcal{F}\) sur \(U\)),

  • pour chaque inclusion \(V \subset U\) d’ouverts, d’un morphisme de groupes \(\rho_{UV} : \mathcal{F}(U) \to \mathcal{F}(V)\) dit morphisme de restriction,

de telle sorte que :

  1. \(\rho_{UU} = \mathrm{id}_{\mathcal{F}(U)}\) pour tout ouvert \(U\),

  2. si \(W \subset V \subset U\), alors \(\rho_{UW} = \rho_{VW} \circ \rho_{UV}\) (transitivité des restrictions).

On notera souvent \(s|_V := \rho_{UV}(s)\) pour \(s \in \mathcal{F}(U)\).

Remarque 53

En langage catégorique, un préfaisceau est un foncteur contravariant \(\mathcal{F} : \mathrm{Ouv}(X)^{op} \to \mathbf{Ab}\), où \(\mathrm{Ouv}(X)\) désigne la catégorie des ouverts de \(X\) avec les inclusions pour morphismes. On peut remplacer \(\mathbf{Ab}\) par \(\mathbf{Anneaux}\), \(\mathbf{Ens}\), \(\mathbf{Mod}_A\), etc., pour obtenir des préfaisceaux d’anneaux, d’ensembles, de modules, etc.

Exemple 73

Les exemples fondamentaux de préfaisceaux sur un espace topologique \(X\) sont :

  • Fonctions continues : \(\mathcal{C}^0_X(U) = \{f : U \to \mathbb{R} \mid f \text{ continue}\}\), avec \(\rho_{UV}(f) = f|_V\).

  • Fonctions différentiables : si \(X\) est une variété \(\mathcal{C}^\infty\), \(\mathcal{E}(U) = \mathcal{C}^\infty(U)\).

  • Fonctions polynomiales : si \(V \subset \mathbb{A}^n_K\) est une variété affine, \(U \mapsto \{f|_U : f \in K[V]\}\).

  • Préfaisceau constant : \(\underline{A}^{pre}(U) = A\) pour tout \(U\) non vide (groupe abélien fixé \(A\)), et \(\rho_{UV} = \mathrm{id}_A\).

Faisceaux#

Définition 117 (Faisceau)

Un préfaisceau \(\mathcal{F}\) est un faisceau si, pour tout ouvert \(U \subset X\) et tout recouvrement ouvert \(U = \bigcup_{i \in I} U_i\), les deux axiomes suivants sont satisfaits :

(S) Séparation. Si \(s, t \in \mathcal{F}(U)\) vérifient \(s|_{U_i} = t|_{U_i}\) pour tout \(i \in I\), alors \(s = t\).

(R) Recollement. Si une famille \((s_i)_{i \in I}\) avec \(s_i \in \mathcal{F}(U_i)\) est compatible, c’est-à-dire \(s_i|_{U_i \cap U_j} = s_j|_{U_i \cap U_j}\) pour tous \(i, j \in I\), alors il existe \(s \in \mathcal{F}\!\left(\bigcup_{i} U_i\right)\) tel que \(s|_{U_i} = s_i\) pour tout \(i\).

La section \(s\) est unique d’après l’axiome (S).

Exemple 74

  • Faisceau des fonctions continues \(\mathcal{C}^0_X\) : c’est un faisceau. La séparation est claire (deux fonctions continues égales sur un recouvrement sont égales). Le recollement est valide : si \(f_i : U_i \to \mathbb{R}\) sont continues et \(f_i|_{U_i \cap U_j} = f_j|_{U_i \cap U_j}\), on définit \(f : \bigcup U_i \to \mathbb{R}\) par \(f(x) = f_i(x)\) pour \(x \in U_i\), qui est bien définie et continue.

  • Faisceau constant \(\underline{A}\) : Pour le faisceau constant, on prend \(\underline{A}(U)\) égal aux fonctions localement constantes \(U \to A\). Ce n’est pas le préfaisceau constant (qui ne vérifie pas le recollement sur les ouverts non connexes).

  • Fonctions holomorphes sur \(\mathbb{C}\) : \(\mathcal{O}_{\mathbb{C}}(U) = \{f : U \to \mathbb{C} \mid f \text{ holomorphe}\}\) est un faisceau d’anneaux.

Proposition 49

Le préfaisceau constant \(\underline{A}^{pre}\) (avec \(\underline{A}^{pre}(U) = A\) pour tout \(U\) non vide) n’est en général pas un faisceau. Son faisceautisé est \(\underline{A}(U) = \{f : U \to A \mid f \text{ localement constante}\}\).

Proof. Soit \(X = \{p, q\}\) discret, \(U_1 = \{p\}\), \(U_2 = \{q\}\), \(U = U_1 \cup U_2 = X\). On peut prendre \(s_1 = a \in A\) sur \(U_1\) et \(s_2 = b \neq a\) sur \(U_2\) : la condition de compatibilité est vide (les intersections sont vides), mais il n’existe pas de section unique \(s \in A = \underline{A}^{pre}(X)\) se restreignant à \(a\) sur \(U_1\) et \(b\) sur \(U_2\), puisque \(a \neq b\). Le faisceautisé \(\underline{A}\) résout ce problème en prenant \(\underline{A}(X) = A \times A\), les fonctions localement constantes sur \(X\).

Germes et fibres#

Définition 118 (Germe et fibre)

Soit \(\mathcal{F}\) un préfaisceau sur \(X\) et \(x \in X\). La fibre (ou tige) de \(\mathcal{F}\) en \(x\) est la limite inductive

\[\mathcal{F}_x = \varinjlim_{U \ni x} \mathcal{F}(U)\]

prise sur l’ensemble filtrant des ouverts \(U\) contenant \(x\), ordonné par inclusion renversée.

Concrètement, \(\mathcal{F}_x\) est l’ensemble des germes : un germe est une classe d’équivalence de paires \((U, s)\) avec \(U \ni x\) et \(s \in \mathcal{F}(U)\), où \((U, s) \sim (V, t)\) si et seulement s’il existe un ouvert \(W \subset U \cap V\) contenant \(x\) tel que \(s|_W = t|_W\).

Le germe de \(s \in \mathcal{F}(U)\) en \(x\) est noté \(s_x\) ou \(\mathrm{germ}_x(s)\).

Remarque 54

La fibre \(\mathcal{F}_x\) hérite de la structure algébrique de \(\mathcal{F}\) : si \(\mathcal{F}\) est un faisceau d’anneaux, \(\mathcal{F}_x\) est un anneau. Les morphismes de restriction induisent des morphismes \(\mathcal{F}(U) \to \mathcal{F}_x\) pour tout \(U \ni x\), qui sont les morphismes de transition de la limite inductive. La fibre capture les données infinitésimales de \(\mathcal{F}\) au voisinage de \(x\).

Théorème 67 (Les faisceaux sont déterminés par leurs fibres)

Soit \(\varphi : \mathcal{F} \to \mathcal{G}\) un morphisme de faisceaux sur \(X\). Alors \(\varphi\) est un isomorphisme si et seulement si le morphisme induit sur les fibres \(\varphi_x : \mathcal{F}_x \to \mathcal{G}_x\) est un isomorphisme pour tout \(x \in X\).

Proof. L’implication directe est immédiate par fonctorialité de la limite inductive. Pour la réciproque, supposons \(\varphi_x\) bijectif pour tout \(x\). L’injectivité de \(\varphi_U : \mathcal{F}(U) \to \mathcal{G}(U)\) suit de l’axiome (S) : si \(\varphi_U(s) = 0\), alors \(\varphi_x(s_x) = 0\) pour tout \(x \in U\), donc \(s_x = 0\) pour tout \(x\), donc \(s = 0\) (par séparation). La surjectivité suit de l’axiome (R) : pour \(t \in \mathcal{G}(U)\), chaque \(x\) admet un voisinage \(U_x\) et \(s_x' \in \mathcal{F}(U_x)\) avec \(\varphi_{U_x}(s_x') = t|_{U_x}\), et les \(s_x'\) se recollent en une section \(s \in \mathcal{F}(U)\) vérifiant \(\varphi_U(s) = t\).

Exemple 75

Pour le faisceau des fonctions holomorphes \(\mathcal{O}_{\mathbb{C}}\) sur \(\mathbb{C}\), la fibre en \(0\) est l’anneau des séries entières convergentes \(\mathbb{C}\{z\} = \bigl\{\sum_{n \geq 0} a_n z^n : \text{rayon de convergence} > 0\bigr\}\). C’est un anneau local d’idéal maximal \((z)\) : une série est inversible si et seulement si \(a_0 \neq 0\).

Faisceau structural d’une variété affine#

Définition 119 (Faisceau structural)

Soit \(V \subset \mathbb{A}^n_K\) une variété affine irréductible, \(K\) algébriquement clos. Le faisceau structural \(\mathcal{O}_V\) est défini comme suit : pour tout ouvert \(U \subset V\) (au sens de la topologie de Zariski),

\[\mathcal{O}_V(U) = \left\{\frac{f}{g} : f, g \in K[V],\; g(P) \neq 0 \text{ pour tout } P \in U\right\}\]

\(K[V] = K[x_1, \ldots, x_n]/I(V)\) est l’anneau de coordonnées de \(V\). Les morphismes de restriction sont les restrictions de fonctions.

Proposition 50

Le faisceau structural \(\mathcal{O}_V\) est bien un faisceau d’anneaux. Ses sections globales sont \(\mathcal{O}_V(V) = K[V]\) (fonctions régulières sur \(V\) tout entier), et sa fibre en un point \(P \in V\) est l’anneau local

\[\mathcal{O}_{V,P} = K[V]_{\mathfrak{m}_P} = \left\{\frac{f}{g} : f, g \in K[V],\; g(P) \neq 0\right\}\]

\(\mathfrak{m}_P = \{f \in K[V] : f(P) = 0\}\) est l’idéal maximal associé à \(P\).

Proof. La vérification des axiomes de faisceau est analogue à celle du faisceau des fonctions continues. Les sections globales coïncident avec \(K[V]\) par le Nullstellensatz : une fonction régulière sur \(V\) tout entier est un élément de \(K[V]\). La fibre \(\mathcal{O}_{V,P}\) s’identifie au localisé \(K[V]_{\mathfrak{m}_P}\) car tout voisinage de \(P\) contient un ouvert principal \(D(g) = V \setminus Z(g)\) avec \(g(P) \neq 0\), et \(\mathcal{O}_V(D(g)) = K[V][g^{-1}]\).

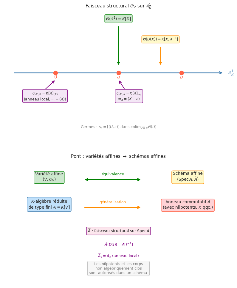
Exemple 76

Sur la droite affine \(\mathbb{A}^1_K\) avec coordonnée \(X\) :

  • \(\mathcal{O}({\mathbb{A}^1}) = K[X]\) (les fonctions régulières globales sont les polynômes).

  • \(\mathcal{O}(D(X)) = K[X, X^{-1}]\) (on peut inverser \(X\) sur l’ouvert où \(X \neq 0\)).

  • \(\mathcal{O}(D(X-a)) = K[X]_{(X-a)} = \bigl\{\frac{f}{g} : g(a) \neq 0\bigr\}\) pour \(a \in K\).

  • La fibre en \(0\) est \(\mathcal{O}_{\mathbb{A}^1, 0} = K[X]_{(X)}\), anneau local d’idéal maximal \((X)\) : une fraction \(f/g\) est régulière en \(0\) si et seulement si \(g(0) \neq 0\).

Hide code cell source

fig, axes = plt.subplots(2, 1, figsize=(10, 12))

# --- Visualisation 3 : faisceau structural sur A^1 ---
ax = axes[0]
ax.set_xlim(-0.5, 10.5)
ax.set_ylim(0, 9)
ax.axis('off')
ax.set_title(r"Faisceau structural $\mathcal{O}_V$ sur $\mathbb{A}^1_K$", fontsize=11)

# Droite affine A^1
ax.annotate('', xy=(10, 4.5), xytext=(0, 4.5),
    arrowprops=dict(arrowstyle='->', color='steelblue', lw=2))
ax.text(10.2, 4.5, r'$\mathbb{A}^1_K$', fontsize=12, color='steelblue', va='center')

# Points sur la droite
pts = [(2, '0'), (5, 'a'), (8, 'b')]
for (xp, label) in pts:
    ax.plot([xp], [4.5], 'o', color='tomato', markersize=10, zorder=5)
    ax.text(xp, 4.1, f'${label}$', ha='center', fontsize=11, color='tomato')

# Sections globales
ax.text(5.0, 8.3, r'$\mathcal{O}(\mathbb{A}^1) = K[X]$', ha='center', fontsize=10,
        bbox=dict(boxstyle='round', fc='#c8e6c9', ec='green', alpha=0.9))
ax.annotate('', xy=(5.0, 5.0), xytext=(5.0, 7.9),
    arrowprops=dict(arrowstyle='->', color='green', lw=1.5))

# Section sur D(X)
ax.text(7.0, 6.8, r'$\mathcal{O}(D(X)) = K[X, X^{-1}]$', ha='center', fontsize=9,
        bbox=dict(boxstyle='round', fc='#fff9c4', ec='darkorange', alpha=0.9))
ax.annotate('', xy=(7.0, 5.0), xytext=(7.0, 6.4),
    arrowprops=dict(arrowstyle='->', color='darkorange', lw=1.5))

# Fibre en 0
ax.text(1.5, 2.5, r'$\mathcal{O}_{\mathbb{A}^1,0} = K[X]_{(X)}$' + '\n' + r'(anneau local, $\mathfrak{m} = (X)$)',
        ha='center', fontsize=9,
        bbox=dict(boxstyle='round', fc='#f3e5f5', ec='purple', alpha=0.9))
ax.annotate('', xy=(2, 4.0), xytext=(1.5, 3.3),
    arrowprops=dict(arrowstyle='->', color='purple', lw=1.5))

# Fibre en a
ax.text(5.5, 2.5, r'$\mathcal{O}_{\mathbb{A}^1,a} = K[X]_{\mathfrak{m}_a}$' + '\n' + r'$\mathfrak{m}_a = (X-a)$',
        ha='center', fontsize=9,
        bbox=dict(boxstyle='round', fc='#f3e5f5', ec='purple', alpha=0.9))
ax.annotate('', xy=(5, 4.0), xytext=(5.3, 3.3),
    arrowprops=dict(arrowstyle='->', color='purple', lw=1.5))

ax.text(5.0, 0.5, r'Germes : $s_x = [(U,s)]$ dans $\mathrm{colim}_{U \ni x}\, \mathcal{O}(U)$',
        ha='center', fontsize=9, color='gray')

# --- Visualisation 4 : pont variétés ↔ schémas ---
ax2 = axes[1]
ax2.set_xlim(0, 10)
ax2.set_ylim(0, 9)
ax2.axis('off')
ax2.set_title("Pont : variétés affines $\\leftrightarrow$ schémas affines", fontsize=11)

# Variétés
ax2.text(2.0, 7.5, r'Variété affine' '\n' '$(V, \\mathcal{O}_V)$', ha='center', fontsize=10,
         bbox=dict(boxstyle='round', fc='#c8e6c9', ec='green', alpha=0.9))
ax2.text(2.0, 5.5, r'$K$-algèbre réduite' + '\n' + r'de type fini $A = K[V]$',
         ha='center', fontsize=10,
         bbox=dict(boxstyle='round', fc='#bbdefb', ec='steelblue', alpha=0.9))

# Schémas
ax2.text(8.0, 7.5, r'Schéma affine' '\n' '$(\\mathrm{Spec}\\,A, \\widetilde{A})$', ha='center', fontsize=10,
         bbox=dict(boxstyle='round', fc='#fff9c4', ec='darkorange', alpha=0.9))
ax2.text(8.0, 5.5, r'Anneau commutatif $A$' + '\n' + r'(avec nilpotents, $K$ qqc.)',
         ha='center', fontsize=10,
         bbox=dict(boxstyle='round', fc='#ffcdd2', ec='tomato', alpha=0.9))

# Flèches équivalence
ax2.annotate('', xy=(6.0, 7.6), xytext=(3.5, 7.6),
    arrowprops=dict(arrowstyle='<->', color='green', lw=2))
ax2.text(4.75, 7.9, 'équivalence', ha='center', fontsize=9, color='green')

ax2.annotate('', xy=(6.0, 5.6), xytext=(3.5, 5.6),
    arrowprops=dict(arrowstyle='->', color='darkorange', lw=2))
ax2.text(4.75, 5.9, 'généralisation', ha='center', fontsize=9, color='darkorange')

# Faisceau structural ~A
ax2.text(5.0, 3.8, r'$\widetilde{A}$ : faisceau structural sur $\mathrm{Spec}\,A$', ha='center',
         fontsize=9, bbox=dict(boxstyle='round', fc='#fce4ec', ec='purple', alpha=0.9))
ax2.text(5.0, 2.8, r'$\widetilde{A}(D(f)) = A[f^{-1}]$', ha='center', fontsize=9, color='purple')
ax2.text(5.0, 2.0, r'$\widetilde{A}_{\mathfrak{p}} = A_{\mathfrak{p}}$ (anneau local)',
         ha='center', fontsize=9, color='purple')

ax2.text(5.0, 0.8, 'Les nilpotents et les corps\nnon algébriquement clos\nsont autorisés dans un schéma.',
         ha='center', fontsize=9, color='gray',
         bbox=dict(boxstyle='round', fc='#f5f5f5', ec='gray', alpha=0.8))

plt.show()
_images/478cbf6082885e44db36faf10bee9cbc5d8426b40c8c16d2afe4ce8c71238ac6.png

Morphismes de faisceaux#

Définition 120 (Morphisme de faisceaux)

Soient \(\mathcal{F}\) et \(\mathcal{G}\) deux faisceaux de groupes abéliens sur \(X\). Un morphisme de faisceaux \(\varphi : \mathcal{F} \to \mathcal{G}\) est une famille de morphismes de groupes \(\varphi_U : \mathcal{F}(U) \to \mathcal{G}(U)\), pour tout ouvert \(U \subset X\), compatibles aux restrictions : pour \(V \subset U\), le diagramme

\[\mathcal{F}(U) \xrightarrow{\varphi_U} \mathcal{G}(U) \quad \text{et} \quad \mathcal{F}(V) \xrightarrow{\varphi_V} \mathcal{G}(V)\]

commute avec les morphismes de restriction \(\rho_{UV}\).

Définition 121 (Noyau, image et faisceautisation)

Soit \(\varphi : \mathcal{F} \to \mathcal{G}\) un morphisme de faisceaux.

  • Le noyau \(\ker\varphi\) est le préfaisceau \(U \mapsto \ker(\varphi_U)\). C’est automatiquement un faisceau (sous-faisceau de \(\mathcal{F}\)).

  • L”image \(\mathrm{Im}\,\varphi\) définie par \(U \mapsto \mathrm{Im}(\varphi_U)\) n’est en général qu’un préfaisceau, pas un faisceau.

  • Le faisceau image est le faisceautisé du préfaisceau image, noté \((\mathrm{Im}\,\varphi)^+\).

  • Le morphisme \(\varphi\) est un isomorphisme si et seulement si \(\varphi_x : \mathcal{F}_x \to \mathcal{G}_x\) est bijectif pour tout \(x \in X\).

Remarque 55

La faisceautisation d’un préfaisceau \(\mathcal{P}\) est le faisceau \(\mathcal{P}^+\) muni d’un morphisme universel \(\mathcal{P} \to \mathcal{P}^+\) : tout morphisme de \(\mathcal{P}\) vers un faisceau se factorise de manière unique par \(\mathcal{P}^+\). Concrètement, \(\mathcal{P}^+(U)\) est l’ensemble des fonctions \(s : U \to \bigsqcup_{x \in U} \mathcal{P}_x\) qui sont localement de la forme \(x \mapsto t_x\) pour une section locale \(t\) de \(\mathcal{P}\).

Définition 122 (Suite exacte de faisceaux)

Une suite de morphismes de faisceaux \(0 \to \mathcal{F}' \xrightarrow{f} \mathcal{F} \xrightarrow{g} \mathcal{F}'' \to 0\) est exacte si elle est exacte sur les fibres : pour tout \(x \in X\), la suite de groupes abéliens \(0 \to \mathcal{F}'_x \xrightarrow{f_x} \mathcal{F}_x \xrightarrow{g_x} \mathcal{F}''_x \to 0\) est exacte.

Attention : une suite exacte courte de faisceaux induit une suite exacte longue en cohomologie des faisceaux \(H^i(X, -)\), qui mesure les obstructions à la surjectivité sur les sections globales.

Exemple 77

Suite exponentielle sur \(X = \mathbb{C}\) (ou toute surface de Riemann) :

\[0 \to \underline{\mathbb{Z}} \xrightarrow{\times 2\pi i} \mathcal{O} \xrightarrow{\exp} \mathcal{O}^* \to 0\]

\(\mathcal{O}\) est le faisceau des fonctions holomorphes et \(\mathcal{O}^* \subset \mathcal{O}\) est le faisceau des fonctions holomorphes non nulles (inversibles pour la multiplication). La flèche \(\exp : \mathcal{O}(U) \to \mathcal{O}^*(U)\), \(f \mapsto e^f\), est surjective sur chaque fibre (localement, toute fonction sans zéro admet un logarithme), mais pas sur les sections globales de \(\mathbb{C}^* = \mathbb{C} \setminus \{0\}\) : la fonction identité \(z\) est dans \(\mathcal{O}^*(\mathbb{C}^*)\) mais n’est pas une exponentielle globale. Le défaut de surjectivité est mesuré par \(H^1(\mathbb{C}^*, \mathbb{Z}) \cong \mathbb{Z}\).

Proposition 51

Soit \(\varphi : \mathcal{F} \to \mathcal{G}\) un morphisme de faisceaux. La suite \(0 \to \ker\varphi \to \mathcal{F} \to \mathcal{G}\) est exacte en tant que suite de faisceaux. Si \(\varphi\) est injectif sur chaque fibre, c’est un monomorphisme de faisceaux : \(\ker\varphi = 0\).

Proof. Le noyau \(\ker\varphi\) est défini par \((\ker\varphi)(U) = \ker(\varphi_U : \mathcal{F}(U) \to \mathcal{G}(U))\). C’est bien un faisceau (l’intersection de conditions locales est une condition locale). La fibre \((\ker\varphi)_x = \ker(\varphi_x)\) par commutation de la limite inductive filtrante aux noyaux (les noyaux commutent aux colimites filtrantes dans \(\mathbf{Ab}\)). Donc la suite est exacte sur les fibres, ce qui suffit.

Espaces annelés et schémas#

Définition 123 (Espace annelé, espace localement annelé)

Un espace annelé est un couple \((X, \mathcal{O}_X)\)\(X\) est un espace topologique et \(\mathcal{O}_X\) est un faisceau d’anneaux commutatifs sur \(X\).

Un espace localement annelé est un espace annelé tel que, pour tout \(x \in X\), la fibre \(\mathcal{O}_{X,x}\) est un anneau local (un anneau commutatif avec un unique idéal maximal \(\mathfrak{m}_x\)).

Un morphisme d’espaces localement annelés \((X, \mathcal{O}_X) \to (Y, \mathcal{O}_Y)\) est un couple \((f, f^\#)\)\(f : X \to Y\) est une application continue et \(f^\# : \mathcal{O}_Y \to f_*\mathcal{O}_X\) est un morphisme de faisceaux d’anneaux induisant des morphismes locaux \(\mathcal{O}_{Y,f(x)} \to \mathcal{O}_{X,x}\) sur les fibres (les morphismes locaux envoient l’idéal maximal dans l’idéal maximal).

Définition 124 (Schéma affine)

Soit \(A\) un anneau commutatif. Le schéma affine associé est l’espace localement annelé \((\mathrm{Spec}\,A, \widetilde{A})\) où :

  • \(\mathrm{Spec}\,A\) est l’ensemble des idéaux premiers de \(A\), muni de la topologie de Zariski (les fermés sont \(V(\mathfrak{a}) = \{\mathfrak{p} : \mathfrak{a} \subset \mathfrak{p}\}\)),

  • \(\widetilde{A}\) est le faisceau structural défini par \(\widetilde{A}(D(f)) = A[f^{-1}]\) sur les ouverts principaux \(D(f) = \mathrm{Spec}\,A \setminus V(f)\),

  • la fibre en \(\mathfrak{p} \in \mathrm{Spec}\,A\) est \(\widetilde{A}_{\mathfrak{p}} = A_{\mathfrak{p}}\), l’anneau local de \(A\) en \(\mathfrak{p}\).

Théorème 68 (Équivalence variétés affines et algèbres)

Il existe une équivalence de catégories (contravariante) entre :

  • les variétés affines irréductibles sur \(K\) algébriquement clos, et

  • les \(K\)-algèbres intègres réduites (sans nilpotents) de type fini.

Cette équivalence associe à \(V\) son anneau de coordonnées \(K[V]\), et à une \(K\)-algèbre \(A\) la variété \(\mathrm{mSpec}\,A\) (idéaux maximaux de \(A\)).

Proof. C’est une conséquence du Nullstellensatz fort : si \(K\) est algébriquement clos, tout idéal maximal de \(K[x_1, \ldots, x_n]\) est de la forme \((x_1 - a_1, \ldots, x_n - a_n)\) pour un point \((a_1, \ldots, a_n) \in \mathbb{A}^n_K\). La correspondance entre fermés de Zariski et idéaux radicaux (Nullstellensatz) donne alors l’équivalence. Les morphismes de variétés correspondent aux morphismes d’algèbres dans le sens opposé.

Remarque 56

La notion de schéma généralise celle de variété de trois façons essentielles :

  1. Nilpotents autorisés : un schéma peut avoir \(\mathcal{O}_{X,x}\) non réduit (contenant des éléments nilpotents), ce qui permet de décrire les intersections avec multiplicité et les déformations infinitésimales.

  2. Corps non algébriquement clos : on peut travailler sur \(\mathbb{Q}\), \(\mathbb{F}_p\), \(\mathbb{Z}\), etc.

  3. Points génériques : dans \(\mathrm{Spec}\,A\), les idéaux premiers non maximaux correspondent à des « points génériques » d’une sous-variété, absents dans la théorie classique des variétés.

Corollaire 21

La catégorie des schémas affines est équivalente à la catégorie opposée des anneaux commutatifs. Toute variété affine \(V\) sur \(K\) algébriquement clos correspond au schéma \((\mathrm{Spec}\,K[V], \widetilde{K[V]})\), et l’espace localement annelé \((V, \mathcal{O}_V)\) s’identifie à \((\mathrm{mSpec}\,K[V], \widetilde{K[V]}|_{\mathrm{mSpec}})\).

Exemple 78

  • \(\mathrm{Spec}\,\mathbb{Z}\) : points fermés \(= \) idéaux \((p)\) pour \(p\) premier (un point par premier \(p\)) ; point générique \(= (0)\) (dont l’adhérence est tout \(\mathrm{Spec}\,\mathbb{Z}\)). La fibre en \((p)\) est \(\mathbb{F}_p\), la fibre en \((0)\) est \(\mathbb{Q}\).

  • \(\mathrm{Spec}\,K[X]/(X^2)\) : un seul point (l’idéal \((X)\)), mais la fibre est \(K[X]/(X^2)\) qui contient le nilpotent \(\bar{X}\) : c’est le « point double », invisible dans la théorie des variétés.

  • \(\mathrm{Spec}\,K[X, Y]/(XY)\) : la droite à croisement normal, réunion de deux droites affines, codée algébriquement par un schéma non intègre.

Résumé#

Notion

Définition et propriété clé

Préfaisceau \(\mathcal{F}\)

Foncteur contravariant \(\mathrm{Ouv}(X)^{op} \to \mathbf{Ab}\) ; sections \(\mathcal{F}(U)\), restrictions \(\rho_{UV}\)

Faisceau

Préfaisceau vérifiant (S) séparation et (R) recollement

Faisceau constant \(\underline{A}\)

Fonctions localement constantes \(U \to A\)

Faisceau \(\mathcal{C}^0_X\)

Fonctions continues ; exemple fondamental de faisceau

Fibre \(\mathcal{F}_x\)

\(\varinjlim_{U \ni x} \mathcal{F}(U)\) ; germes ; anneau local si \(\mathcal{F}\) faisceau d’anneaux

Germe \(s_x\)

Classe de \((U, s)\) pour la relation d’équivalence locale en \(x\)

Isomorphisme de faisceaux

\(\varphi\) iso \(\iff\) \(\varphi_x\) iso pour tout \(x \in X\)

\(\mathcal{O}_V\) (variété affine)

\(\mathcal{O}_V(U) = \{f/g : g \neq 0 \text{ sur } U\}\) ; \(\mathcal{O}_V(V) = K[V]\)

Fibre \(\mathcal{O}_{V,P}\)

\(K[V]_{\mathfrak{m}_P}\) anneau local ; idéal maximal \(\mathfrak{m}_P = (f : f(P)=0)\)

Morphisme de faisceaux

Famille \((\varphi_U)\) compatible aux restrictions

\(\ker\varphi\)

Toujours un faisceau (sous-faisceau de \(\mathcal{F}\))

\(\mathrm{Im}\,\varphi\)

Seulement un préfaisceau en général ; requiert faisceautisation

Suite exacte exponentielle

\(0 \to \underline{\mathbb{Z}} \to \mathcal{O} \xrightarrow{\exp} \mathcal{O}^* \to 0\) ; exacte sur fibres, pas sur sections globales

Espace localement annelé

\((X, \mathcal{O}_X)\) avec \(\mathcal{O}_{X,x}\) anneau local pour tout \(x\)

Schéma affine \((\mathrm{Spec}\,A, \widetilde{A})\)

\(\widetilde{A}(D(f)) = A[f^{-1}]\) ; généralise variétés (nilpotents, corps quelconques)

Équivalence variétés/algèbres

Variétés affines sur \(K\) alg. clos \(\leftrightarrow\) \(K\)-algèbres réduites de type fini